工口实验室

学术预告

当前位置: 工口实验室 > 学术预告 > 正文

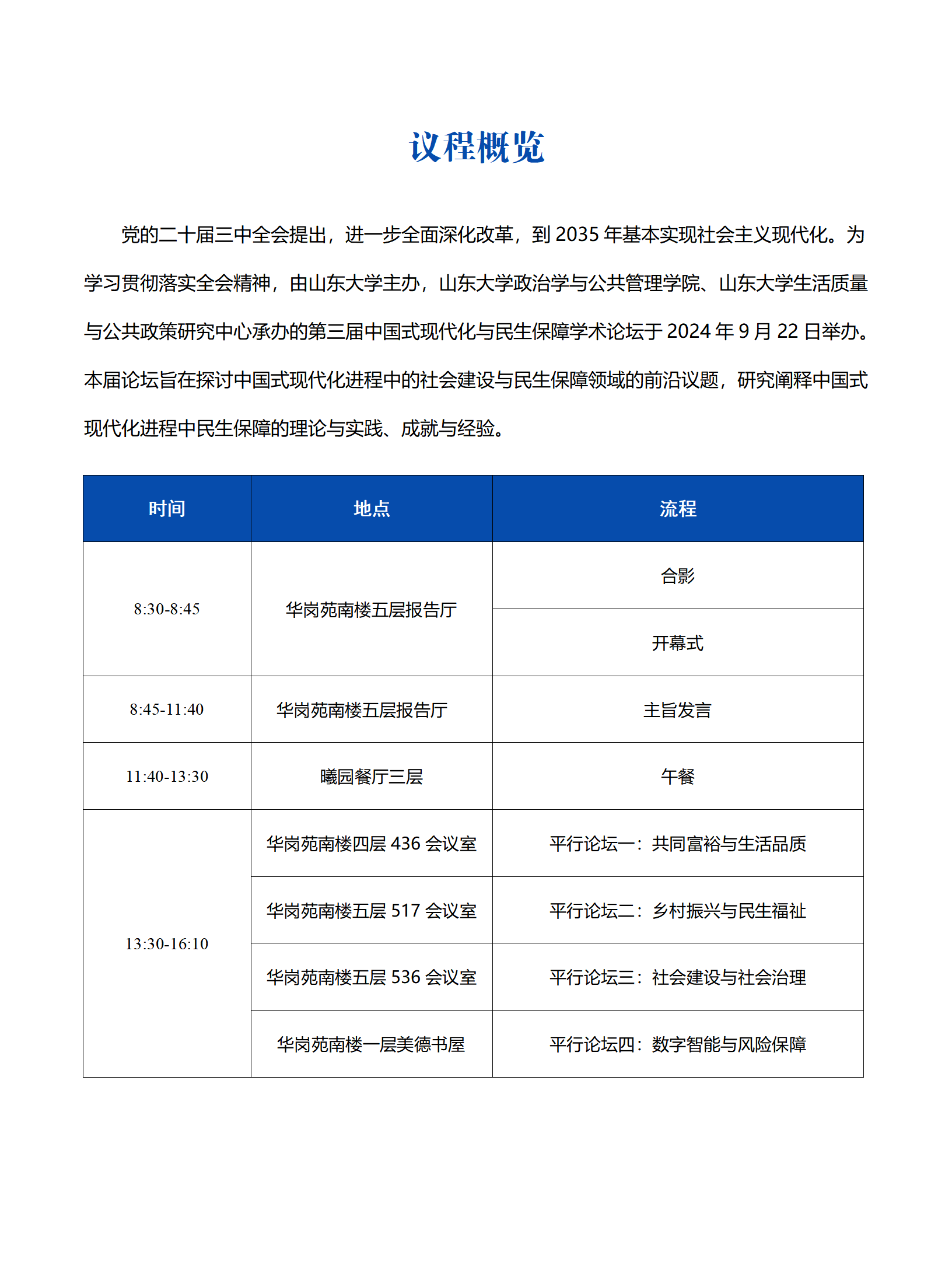
第三届中国式现代化与民生保障论坛会议手册

发布日期:2024-09-20    作者:     来源:     点击:


62.9K

地址:山东省青岛市即墨区鳌山卫街道滨海路72号 邮编:266200

电话:0532-58630301,58630339

扫一扫

版权所有 Copyright ©工口实验室-工口实验室(中国)官方网址